今天,浦江“219省道东侧地块一”、“219省道东侧地块二”,两地块成功拍卖结束!地块一位于219省道以东、文景西路以西,土地使用性质为普通商品住房用地(二类)。地块二位于219省道以东、文景西路以北,土地使用性质为普通商品住房用地(二类)/城镇村道路用地。出让年限均为70年。

1轮出价,由浦江县交通集团有限公司以4545元/平方米的单价,约2.71亿元的总价拍得,溢价率0%,楼面价4132元/平方米。该地块出让面积59684.91㎡,规划容积率1.01-1.1,规划建筑密度≤43%,规划建筑高度≤27米,绿地率≥25%。




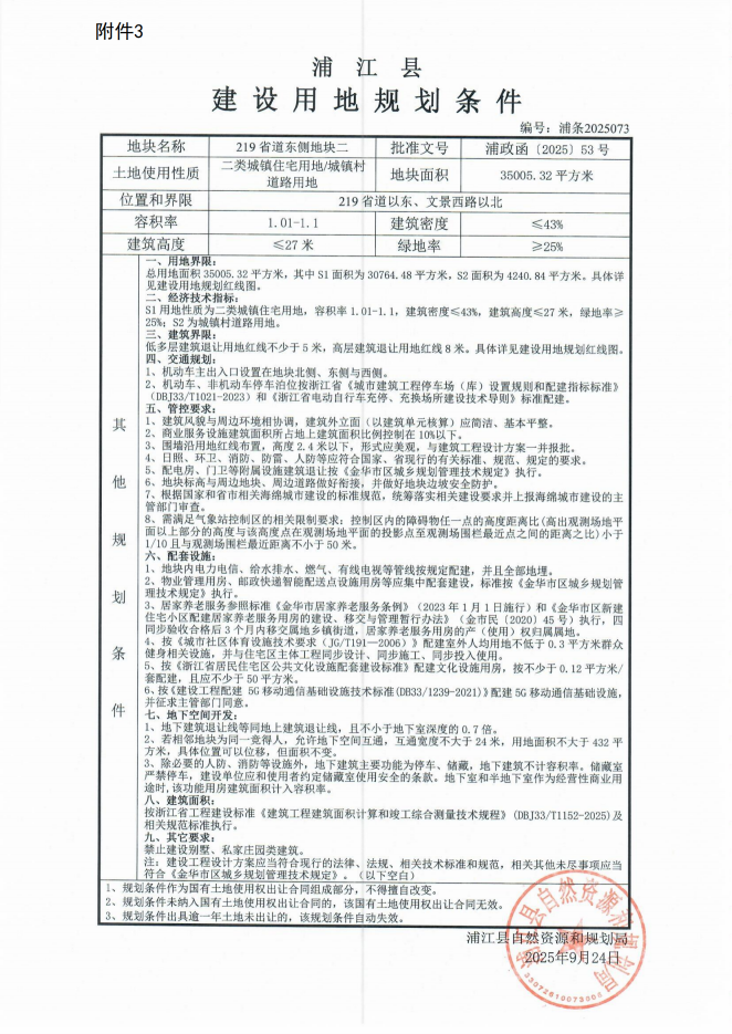
1轮出价,由浦江县交通集团有限公司以4300元/平方米的单价,约1.50亿元的总价拍得,溢价率0%,楼面价3909元/平方米。该地块出让面积35005.32㎡(其中S1面积为30764.48平方米住宅用地,S2面积为4240.84平方米道路用地),规划容积率1.01-1.1,规划建筑密度≤43%,规划建筑高度≤27米,绿地率≥25%。





本年浦江土拍数据:
